一揽子金融政策将继续巩固房地产市场回稳势头
当前货币政策通过“降成本+扩需求+稳预期”三管齐下,短期内LPR、公积金和结构性贷款利率下调,中长期则通过系列消费支持政策与市场信心修复,推动房地产行业新发展模式转型。
◎ 文 / 杨科伟
5月7日上午国务院新闻办公室举行新闻发布会,请中国人民银行行长潘功胜、金融监管总局局长李云泽、中国证监会主席吴清介绍“一揽子金融政策支持稳市场稳预期”有关情况。发布会上,针对房地产市场央行和金管局提出几大增量金融政策,加力巩固房地产市场止跌回稳势头。
0
1
央行通过降准、降低LPR和公积金利率落实宽松信贷支持刚需购房
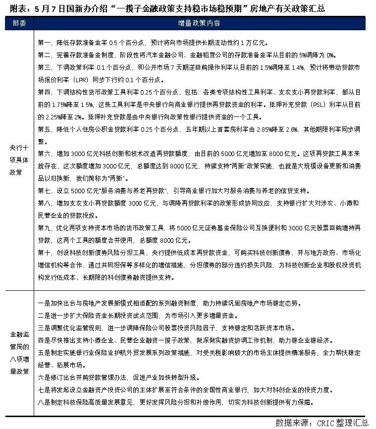
人民银行推出一揽子货币政策措施,主要有三大类共十项措施。一是数量型政策,通过普遍降准和定向降准加大中长期流动性供给。二是价格型政策,下调政策利率,降低结构性货币政策工具利率,调降公积金贷款利率。三是结构型政策,完善现有结构性货币政策工具,并创设新的政策工具,支持科技创新、扩大消费、普惠金融等领域。
第一,降低存款准备金率0.5个百分点,预计将向市场提供长期流动性约1万亿元。整体存款准备金率的平均水平将从原来的6.6%降低到6.2%,降低银行负债成本,可以极大增强银行体系对购房者和开发企业的贷款能力,这将缓解房企开发贷及供应链融资压力,尤其是民营房企的信用风险溢价有望收窄。
第二,降低利率对购房者而言有两方面直接利好:一是下调政策利率0.1个百分点,经过市场化利率传导,预计将带动贷款市场报价利率(LPR)随之下行0.1个百分点。随之商业贷款利率无论首套还是二套都将下调0.1个百分点,节约利息支出降低月供负担。二是降低个人住房公积金贷款利率0.25个百分点。其中,五年期以上的首套房利率将由现行的2.85%降至2.6%,接近历史最低水平。预计每年将节省购房者公积金贷款利息支出超过200亿元,以100万元30年期贷款等额本息还款为例,月供减少约130元,累计利息节省约5万元,可以提升刚需购房者支付能力,有利于支持居民家庭刚性住房需求,促进房地产市场止跌企稳。
降低利率对改善行业预期也有两方面利好:一是降低所有结构性货币政策工具利率0.25个百分点,都从目前的1.75%降至1.5%,其中就包括5000亿元的保障性住房再贷款,激励引导金融机构支持地方国有企业以合理价格收购已建成未出售商品房用作保障性住房,可以加快行业库存去化,降低空置水平改善市场预期;二是抵押补充贷款(PSL)利率从目前的2.25%降至2%。这两项降息预计每年可节约银行资金成本大概150-200亿元。可以为政策性银行提供低成本资金,推动银行加力支持城中村改造和旧城改造,通过棚改专项债、保障房建设等渠道优化增量土地供应,加大“好房子”供给满足改善购房需求释放,支持房地产开发投资回升继而稳定经济增长。
另外,资本市场工具优化释放稳定信号,房企股权融资渠道有望修复,缓解债务展期压力;科技创新再贷款支持“两新”(设备更新与以旧换新)政策实施。家电、建材等产业链需求提升,可能加速新房装修周期,缩短二手房交易周期;服务消费与养老再贷款推动“地产+产业”融合可能支持养老社区、康养地产等新型业态发展,消费场景的扩展(如文旅、健康)将带动商业地产需求,尤其是低线城市购物中心、度假公寓的租赁与销售预期改善。
展开全文
0
2
金管局将持续扩围“白名单”融资协调机制
加快出台新模式下各主体贷款新规
当前阶段在稳楼市方面,持续推动城市房地产融资协调机制扩围增效,支持打赢保交房攻坚战。目前,商业银行审批通过的“白名单”贷款增至6.7万亿元,支持了1600多万套住宅的建设和交付,有力保障了广大购房人的合法权益,为房地产市场止跌回稳提供了重要支撑。
下一步,将加快完善与房地产发展新模式相适配的系列融资制度,包括房地产开发、个人住房、城市更新等贷款管理办法。指导金融机构继续保持房地产融资稳定,有效满足刚性和改善性住房需求,强化对高品质住房的资金供给,助力持续巩固房地产市场稳定态势。
总体而言,当前货币政策通过“降成本+扩需求+稳预期”三管齐下,短期内LPR、公积金和结构性贷款利率下调,政策对首套房的支持效果可能强于投资性需求,将直接降低购房成本,提振市场交易活跃度,缓解房企流动性压力,市场仍以“稳量缓价”为主基调,住房市场的复苏将呈现“温和回暖、结构分化”特征;中长期则通过系列消费支持政策与市场信心修复,推动房地产行业新发展模式转型。(来源:克而瑞地产研究)

【购房资讯轻松享,快来关注乐居网】
文章来源:克而瑞

评论