重磅发布!中国互联网金融信息服务行业市场竞争格局及未来发展前景研究报告

内容概况:互联网金融信息服务业作为软件与信息技术服务业高速发展的细分领域,受益于证券市场高质量发展和技术革新的双重驱动,市场规模进一步扩大,行业竞争力和创新能力显著提升。随着我国证券市场进入快速发展时期,互联网金融信息服务行业也迎来了黄金发展的机遇。数据显示,中国互联网金融信息服务行业市场规模从2015年的100.7亿元增长至2024年的635.2亿元,年复合增长率为22.71%。互联网金融信息服务行业属于新兴行业,随着经营模式和盈利模式的持续演变,行业逐步形成了从数据采集、处理到智能化信息加工整合的完整产业链。未来,受益于居民财富的持续增长与投资者对金融信息需求的增加,我国互联网金融信息服务市场容量将不断扩展。
相关上市企业:大智慧(601519)、同花顺(300033)、指南针(300803)、东方财富(300059)、财富趋势(688318)、益盟股份(832950)、麟龙股份(430515)、奇富科技-S(03660)、长亮科技(300348)、银之杰(300085)等。
相关企业:北京富华创新科技发展有限责任公司、成都乾隆科技有限公司、万得信息技术股份有限公司、和讯信息科技有限公司等。
关键词:互联网金融信息服务、市场规模、社会融资规模、全部金融机构本外币存款及贷款余额
一、互联网金融信息服务行业概述
互联网金融信息服务行业是伴随着互联网的发展而兴起的,它有效利用了互联网信息的便利性与快捷性,与信息传输和分析相结合,为投资者提供更加便利的信息服务。其行业可细分为下列三类:金融信息终端类服务、信息增值服务、网络财经信息服务。目前随着网络金融市场的发展,整个行业增长较快,服务呈现出多元化和个性化的特点。但相对于国内市场潜力以及国际上较为成熟的产业规模,我国的产业规模还非常小,成长空间还很大。

展开全文
二、互联网金融信息服务行业发展历程
我国互联网金融萌芽在2005年以前,这一时期真正意义上的互联网金融形态尚未出现,主要是传统的金融机构简单地把金融业务搬到互联网上,利用互联网开展业务。1993年,电子商务作为一种全新的商务运作模式应运而生,人类的商务活动被互联网带入全面的电子化时代。银行等传统金融机构为了在未来的竞争中胜出,开始探索金融创新,转变传统的经营观念、支付方式和运营模式以迎合金融业网络化的发展趋势。自此,网上转账、网上证券开户、网上买保险等互联网金融业务相继出现,种种变革给传统金融模式带来了巨大冲击,也预示着互联网金融时代的到来。
2005年到2012年是我国互联网金融发展的起步阶段,金融和互联网的结合从早期的技术层面逐步深入到业务领域,第三方支付、P2P网贷、众筹等真正的互联网金融业务形态相继出现。为了解决电子商务、货款支付不同步而导致的信用问题,作为买卖双方交易过程中信用中介的第三方支付平台应运而生,并迅速发展。随着移动通讯的快速普及,第三方支付的应用范围逐步拓展到了生活服务领域。此时,互联网金融另一个标志性的业务形态——P2P网贷在这一时期也得到了发展,网贷于2007年在我国开始出现。由于利率市场化及金融脱媒的趋势加速,进入2010年以后,P2P网贷呈现快速增长态势。
2013年被称为互联网金融发展元年,以“余额宝”上线为代表,我国互联网金融开启了高速发展模式。第三方支付逐步走向成熟化,P2P网贷呈爆发式增长,众筹平台开始起步,互联网保险和互联网银行相继获批运营,同时,券商、基金、信托等也开始利用互联网开展业务,网络金融超市和金融搜索等应运而生,为客户提供整合式服务,我国互联网金融进入高速发展期。

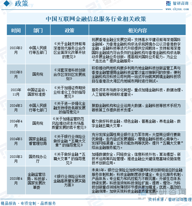
三、互联网金融信息服务行业相关政策
随着政府出台相关政策扶持中国金融行业,互联网金融信息服务行业健康有序发展。例如,2025年3月,国务院办公厅印发《关于做好金融“五篇大文章”的指导意见》,提出要加强数据安全、网络安全、信息科技外包、算法模型、新技术运用等风险管理,推进金融业关键信息基础设施信息技术创新应用。2025年4月,国家金融监督管理总局办公厅、科技部办公厅、国家发展改革委办公厅印发《银行业保险业科技金融高质量发展实施方案》(下称《实施方案》)。《实施方案》提出,未来5年,银行业保险业加快构建同科技创新相适应的金融服务体制机制,科技金融制度逐步健全,专业化服务机制、产品体系、专业能力和风控能力不断完善,外部生态体系持续发展,科技信贷和科技保险扩面、提质、增效,为科技创新重点领域和薄弱环节提供更加精准、优质、高效的金融保障,加快实现科技金融高质量发展。

四、互联网金融信息服务行业产业链
互联网金融信息服务产业链行业发展逐步成熟,所涉领域包括金融资讯、第三方支付以及网络信贷。产业链上游产业分布较为广泛,包括数据供应商(证券交易所、资讯提供商、数据提供商等)、银行和个人的资金提供方。互联网金融信息服务产业链下游为个人消费者、商户和企业。商户对于终端客户的吸引度、转化率和粘性决定了第三方支付的交易量。因此,行业与商户的关联性较为强烈。目前,第三方支付机构深耕小微商户市场,搭建起小微商户市场与银行系统的桥梁,起到了重要的资金融通作用。虽然存在商户体量较小、业务相对分散、投入成本和风险较高、利润空间相对较小等问题,但正是这些小微商户所带来的长尾效应,将使得该市场具有巨大的发展潜力和重要的战略地位。

相关报告:智研咨询发布的《中国互联网金融信息服务行业市场现状分析及发展前景展望报告》
注:本文节选出自智研咨询发布的《研判2025!中国互联网金融信息服务行业相关政策、产业链图谱、市场规模、重点企业分析及未来前景:市场需求增加,推动行业市场规模持续扩张[图]》行业分析文章,如需获取行业文章全部内容,可进入智研咨询搜索查看。
了解更多互联网金融信息服务行业的深度研究分析和全面数据,请关注智研咨询发布的《中国互联网金融信息服务行业市场现状分析及发展前景展望报告》。本《报告》从2025年全国互联网金融信息服务行业发展环境、整体运行态势、运行现状、进出口、竞争格局等角度进行入手,系统、客观的对我国互联网金融信息服务行业发展运行进行了深度剖析,展望2025年中国互联网金融信息服务行业发展趋势。《报告》是系统分析2025年度中国互联网金融信息服务行业发展状况的著作,对于全面了解中国互联网金融信息服务行业的发展状况、开展与互联网金融信息服务行业发展相关的学术研究和实践,具有重要的借鉴价值,可供从事互联网金融信息服务行业相关的政府部门、科研机构、产业企业等相关人员阅读参考。

智研咨询专注产业咨询十五年,是中国产业咨询领域专业服务机构。公司以“用信息驱动产业发展,为企业投资决策赋能”为品牌理念。为企业提供专业的产业咨询服务,主要服务包含精品行研报告、专项定制、月度专题、可研报告、商业计划书、产业规划等。提供周报/月报/季报/年报等定期报告和定制数据,内容涵盖政策监测、企业动态、行业数据、产品价格变化、投融资概览、市场机遇及风险分析等。

评论