学校回应“6名学生参观学习中意外溺亡”:已派人赶赴现场
大象新闻记者 李莉芸
据新华社消息,7月23日10时20分许,东北大学6名学生在中国黄金集团内蒙古矿业有限公司乌努格吐山铜钼矿选矿厂参观学习浮选工艺过程中,因格栅板脱落坠入浮选槽。经全力施救,6人被救出后,医护人员确认已溺亡。另有1名老师受伤。

7月24日,东北大学资源与土木工程学院一位老师告诉大象新闻记者,此类的参观学习学校已经组织很多年了,据他了解参观是很安全的,没想到今年会发生意外。关于后续善后处置工作,他表示,学校的领导和老师已经前往现场对接处理。

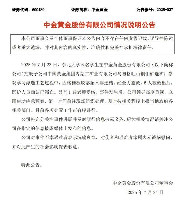
中金黄金7月24日凌晨发布公告,2025年7月23日,东北大学6名学生在中金黄金股份有限公司(以下简称公司)控股子公司中国黄金集团内蒙古矿业有限公司乌努格吐山铜钼矿选矿厂参观学习浮选工艺过程中,因格栅板脱落坠入浮选槽。经全力施救,6人被救出后,医护人员确认已溺亡。另有1名老师受伤。事件发生后,公司领导高度重视,立即启动应急预案,第一时间前往现场组织处理,及时按相关程序上报当地政府各相关部门。目前各项处置工作正有序进行。

评论