一家五口登机前30分钟狂吃11斤榴莲,当事人:这辈子都不想再听到榴莲两个字了
9月17日,据先锋新闻报道,近日在泰国清迈,因榴莲无法携带上飞机,5人30分钟狂吃11斤榴莲,“硬吞”到怀疑人生!

当事人李先生称,他们一家人在泰国清迈旅游,“中午我爸要开一只11斤重的榴莲,计划是我们一路吃,到上飞机刚好就‘消灭’了。结果一路上太多其他的美食了,就只能在机场门口把这个榴莲全部干掉。”
他们当时在机场外每人分了四、五块拳头大小的榴莲肉,吃到“此生不想再见榴莲”。五人登机后打嗝、说话全是味,以至于乘客投诉“有人偷带榴莲上飞机”,全家尴尬低头,并对此深表歉意。李先生说:“挺抱歉的,以后我们就不‘头铁’了,我这辈子是不想再听见榴莲两个字了。”

榴莲禁止带上飞机
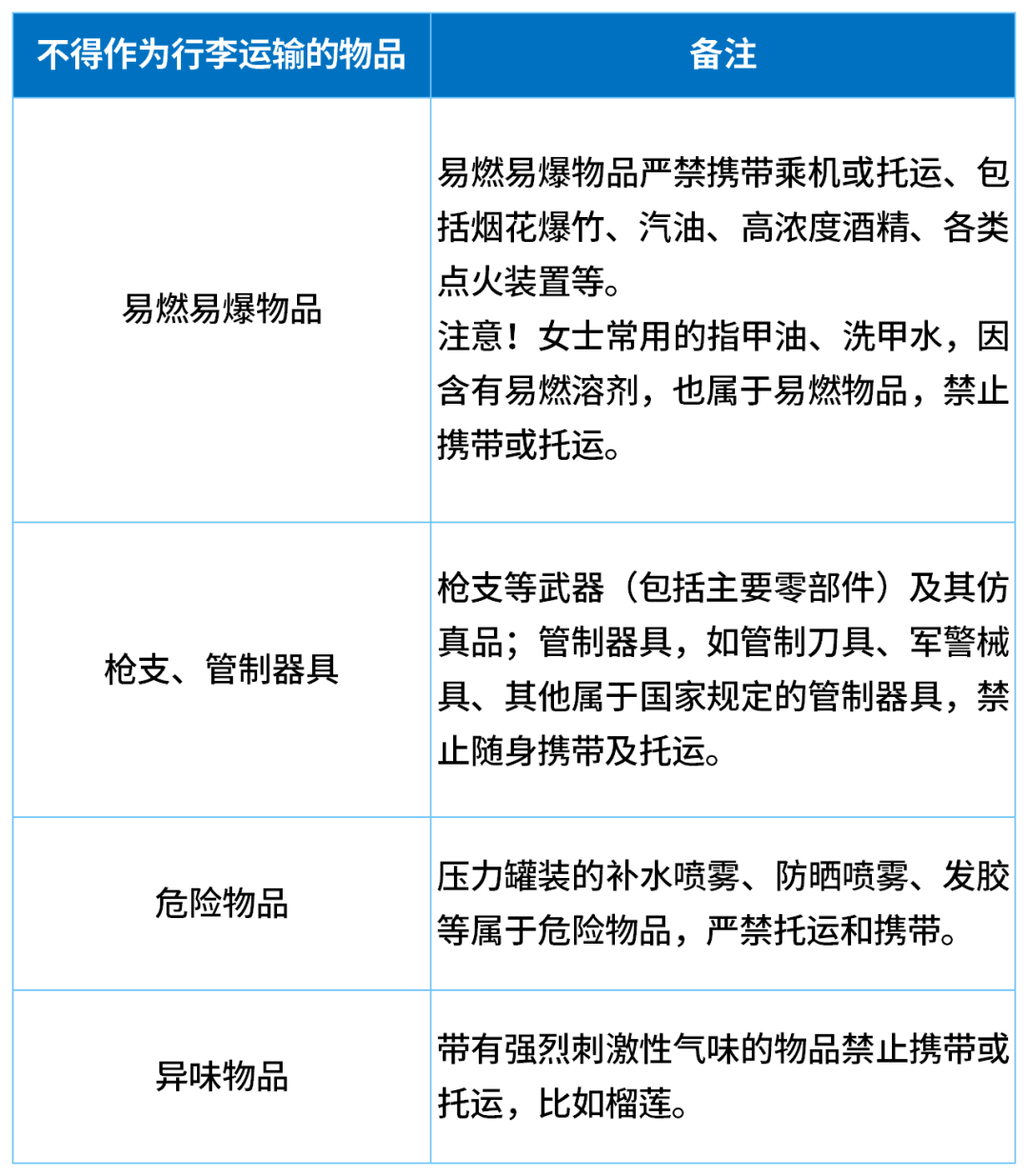
带有强烈刺激性气味的物品禁止携带或托运,比如榴莲。

(来源:先锋新闻)



评论