东方集团财务公司被吊销金融许可证
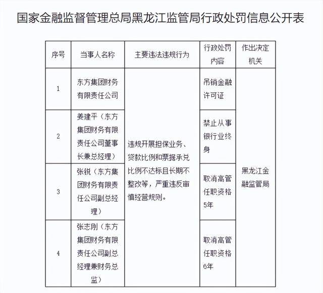
近日,国家金融监督管理总局黑龙江监管局行政处罚信息公开表显示,东方集团财务有限责任公司存在违规开展担保业务、贷款比例和票据承兑比例不达标且长期不整改等问题,严重违反审慎经营规则。
黑龙江金融监管局决定吊销东方集团财务有限责任公司金融许可证;公司董事长兼总经理姜建平被处禁止从事银行业终身,取消副总经理张锐高管任职资格5年,取消副总经理兼财务总监张志刚高管任职资格6年。

据公开资料,东方集团财务有限责任公司成立于1992年9月18日,法定代表人为姜建平,注册资本为300000万元,所属行业为货币金融服务,经营范围包含:企业集团财务公司服务;非银行金融业务。东方集团有限公司是其大股东,东方集团有限公司创建于1978年,是一家大型投资控股型企业集团。目前,东方集团参控股四家知名上市公司:东方集团股份有限公司(600811.SH)、联合能源集团有限公司(00467.HK)、中国民生银行股份有限公司(600016.SH、01988.HK)、锦州港股份有限公司(A股:600190.SH、B股:900952.SH),主要投资和经营现代农业及健康食品、石油天然气及新能源、信息安全、金融、资源物产、港口交通、新型城镇化开发七大产业。

评论